Java Spring/모든 개발자를 위한 HTTP 웹 기본 지식
[Java Spring] 3-1. 인터넷 통신
ImJay
2023. 8. 10. 18:28
반응형
[Java Spring] 3-1. 인터넷 통신

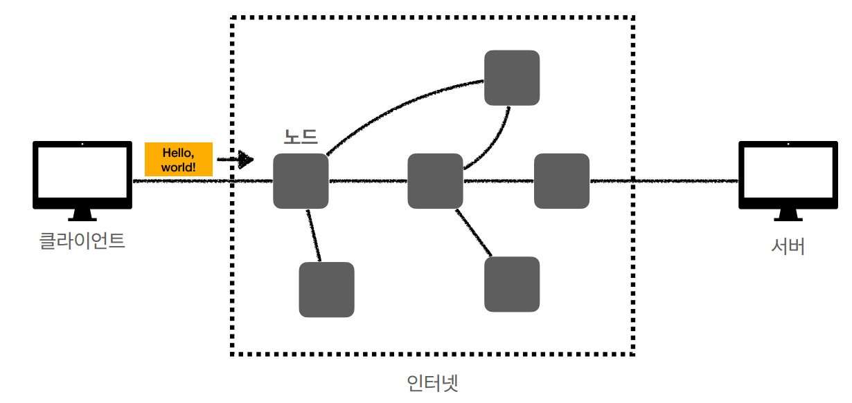
인터넷에서 컴퓨터 둘은 어떻게 통신할까?

내가 보내고자 하는 데이터는 복잡한 인터넷 망을 거쳐서 목적지에 전달된다.
이 과정에서 발생하는 복잡한 일들을 이해하기 위해서는 우선 IP(인터넷 프로토콜)에 대해 이해해야 한다.
반응형