| 일 | 월 | 화 | 수 | 목 | 금 | 토 |
|---|---|---|---|---|---|---|
| 1 | 2 | 3 | ||||
| 4 | 5 | 6 | 7 | 8 | 9 | 10 |
| 11 | 12 | 13 | 14 | 15 | 16 | 17 |
| 18 | 19 | 20 | 21 | 22 | 23 | 24 |
| 25 | 26 | 27 | 28 | 29 | 30 | 31 |
- php 프로그래밍 입문 문제풀이
- 페이코 초대코드
- 백준
- 배열
- C
- 자바 스프링
- 페이코 친구코드
- Java
- SWEA
- php
- 페이코 추천인코드
- 자바
- php 프로그래밍 입문 예제
- C언어
- spring
- JAVA SPRING
- 한정 분기
- php 프로그래밍 입문 연습문제
- 파이썬
- 스프링
- 페이코 추천인
- php 프로그래밍
- php 프로그래밍 입문 3판
- Flutter
- 플러터
- 최단 경로
- php 프로그래밍 입문
- programmers
- php 프로그래밍 입문 솔루션
- 플러터 개발환경 설정
- Today
- Total
ImJay
[파이썬/Python] 최단 경로 알고리즘 구현하기 ( Dijkstra / Bellman-ford / floyd-warshall ) 본문
[파이썬/Python] 최단 경로 알고리즘 구현하기 ( Dijkstra / Bellman-ford / floyd-warshall )
ImJay 2022. 6. 1. 20:16최단 경로 알고리즘 구현하기 ( Dijkstra / Bellman-ford / floyd-warshall )
서론
최단 경로(Shortest Paths)는 두 정점 사이의 경로를 구성하는 모든 간선의 가중치 합이 최소인 경로를 말합니다.
최단 경로는 단일 시작점 최단 경로와 모든 쌍 최단 경로, 그리고 싸이클이 없는 그래프의 최단 경로로 구분됩니다.
단일 시작점 최단경로는 단일 시작점으로부터 각 정점에 이르는 최단경로를 구하고,
모든 쌍 최단경로는 모든 정점 쌍 사이의 최단경로를 모두 구합니다.
그 중에서도 단일 시작점 최단 경로인 다익스트라 알고리즘(Dijkstra Algorithm)과 벨만-포드 알고리즘(Bellman-ford Algorithm), 그리고 모든 쌍 최단경로인 플로이드-워샬 알고리즘(Floyd-Warshall Algorithm)에 대해 알아보려 합니다.
본론
shortest_path.py
import sys
class Graph:
def __init__(self, adjacency_list, directed=False):
self.adjacency_list = adjacency_list
self.nodes = set()
self.edges = set()
self.num_nodes = 0
self.num_edges = 0
if directed:
for node in adjacency_list:
for adjacency_node in adjacency_list[node]:
weight = adjacency_list[node][adjacency_node]
self._add_node_and_edge(node, adjacency_node, weight)
else:
for node in adjacency_list:
for adjacency_node in adjacency_list[node]:
edge_exist_conditions = [
(node, adjacency_node, adjacency_list[node][adjacency_node]) in self.edges,
(adjacency_node, node, adjacency_list[adjacency_node][node]) in self.edges,
]
if any(edge_exist_conditions):
assert adjacency_list[node][adjacency_node] == adjacency_list[adjacency_node][node]
else:
weight = adjacency_list[node][adjacency_node]
self._add_node_and_edge(node, adjacency_node, weight)
def _add_node_and_edge(self, s, d, weight):
if s not in self.nodes:
self.nodes.add(s)
self.num_nodes += 1
if d not in self.nodes:
self.nodes.add(d)
self.num_nodes += 1
self.edges.add((s, d, weight))
self.num_edges += 1
class ShortestPath:
def __init__(self, graph):
self.graph = graph
self.dijkstra_tree = {}
self.bellman_ford_tree = {}
self.floyd_warshall_p = {}
def print_solution(self, algorithm=None):
if algorithm == "dijkstra":
print("*** Dijkstra Solution ***")
for v, u in self.dijkstra_tree.items():
print("{0} -> {1}".format(u, v))
elif algorithm == "bellman_ford":
print("*** Bellman Ford Solution ***")
for v, u in self.bellman_ford_tree.items():
print("{0} -> {1}".format(u, v))
else:
raise ValueError()
def print_floyd_warshall_path(self, q, r):
if self.floyd_warshall_p[q][r] == 0:
print(r, end=" ")
else:
self.print_floyd_warshall_path(q, self.floyd_warshall_p[q][r])
self.print_floyd_warshall_path(self.floyd_warshall_p[q][r], r)
def dijkstra(self, start_node='1'):
S = set()
d = {}
for node in self.graph.nodes:
d[node] = sys.maxsize
d[start_node] = 0
while len(S) != len(self.graph.nodes):
V_minus_S = self.graph.nodes - S
node = self.extract_min(V_minus_S, d)
S.add(node) # 트리 내부 노드 집합에 최소 가중치 노드 추가
for adj_node in graph.adjacency_list[node]: # 간선들에 대해
if adj_node in V_minus_S and d[node] + graph.adjacency_list[node][adj_node] < d[adj_node]:
d[adj_node] = d[node] + graph.adjacency_list[node][adj_node] # 거리 저장
self.dijkstra_tree[adj_node] = node # 정점 저장
def extract_min(self, V_minus_S, d):
min = sys.maxsize
selected_node = None
for node in V_minus_S: # 트리 외부 노드들을 비교
if d[node] < min: # d 값이 가장 작다면
min = d[node] # d 값으로 저장
selected_node = node # 최소 가중치 간선 노드
return selected_node
def bellman_ford(self, start_node='1'):
d = {}
for node in self.graph.nodes:
d[node] = sys.maxsize
d[start_node] = 0
# i개의 간선으로 각 노드에 이르는 최단 경로 구성
for i in range(1, len(self.graph.nodes)):
for u, v, w in self.graph.edges: # 정점, 인접 정점, 가중치
if d[u] + w < d[v]: # 더 짧다면
d[v] = d[u] + w # 최단 거리 저장
self.bellman_ford_tree[v] = u # 정점 저장
return self.check_negative_cycle(d) # 음의 사이클 존재 여부 확인
def check_negative_cycle(self, d):
is_ok = True
for u, v, w in self.graph.edges:
if d[u] + w < d[v]: # 음의 사이클
is_ok = False
return is_ok
def floyd_warshall(self):
d = {}
for node in self.graph.nodes:
d[node] = {}
self.floyd_warshall_p[node] = {}
for i in self.graph.nodes:
for j in self.graph.nodes:
if j in self.graph.adjacency_list[i]:
d[i][j] = self.graph.adjacency_list[i][j]
elif i == j:
d[i][j] = 0
else:
d[i][j] = sys.maxsize
self.floyd_warshall_p[i][j] = 0
for k in self.graph.nodes: # 중간 정점 집합 {1, 2, ..., k}
for i in self.graph.nodes: # i : 시작 정점
for j in self.graph.nodes: # j : 마지막 정점
if d[i][k] + d[k][j] < d[i][j]: # 더 짧을 경우
self.floyd_warshall_p[i][j] = k # 정점 저장
d[i][j] = d[i][k] + d[k][j] # 경로 길이 저장
if __name__ == "__main__":
#####################################################
#####################################################
## dijkstra algorithm test ##
#####################################################
#####################################################
dijkstra_adjacency_list = {
'1': {'2': 8, '3': 9, '4': 11},
'2': {'5': 10},
'3': {'2': 6, '5': 2, '4': 3},
'4': {'6': 9, '7': 8},
'5': {'8': 2},
'6': {'3': 12, '8': 5},
'7': {'6': 7},
'8': {'7': 4}
}
graph = Graph(adjacency_list=dijkstra_adjacency_list, directed=True)
print("[Graph] number of nodes: {0}, number of edges: {1}".format(graph.num_nodes, graph.num_edges))
print(graph.edges)
sp = ShortestPath(graph=graph)
sp.dijkstra(start_node='1')
sp.print_solution(algorithm="dijkstra")
print()
#####################################################
#####################################################
## bellman-ford algorithm test - 1 ##
#####################################################
#####################################################
bellman_ford_adjacency_list = {
'1': {'2': 8, '3': 9, '4': 11},
'2': {'5': 10},
'3': {'2': -15, '5': 1, '4': 3},
'4': {'6': 9, '7': 8},
'5': {'8': 2},
'6': {'3': 12, '8': 5},
'7': {'6': -7},
'8': {'7': 4}
}
graph = Graph(adjacency_list=bellman_ford_adjacency_list, directed=True)
print("[Graph] number of nodes: {0}, number of edges: {1}".format(graph.num_nodes, graph.num_edges))
print(graph.edges)
sp = ShortestPath(graph=graph)
is_ok = sp.bellman_ford(start_node='1')
if is_ok:
sp.print_solution(algorithm="bellman_ford")
print()
#####################################################
#####################################################
## bellman-ford algorithm test - 2 ##
#####################################################
#####################################################
bellman_ford_adjacency_list_with_negative_cycle = {
'1': {'2': 8, '3': 9, '4': 11},
'2': {'5': 10},
'3': {'2': -15, '5': 1, '4': 3},
'4': {'6': 9, '7': 8},
'5': {'8': 2},
'6': {'3': -12, '8': 5},
'7': {'6': -7},
'8': {'7': 4}
}
graph = Graph(adjacency_list=bellman_ford_adjacency_list_with_negative_cycle, directed=True)
print("[Graph] number of nodes: {0}, number of edges: {1}".format(graph.num_nodes, graph.num_edges))
print(graph.edges)
sp = ShortestPath(graph=graph)
is_ok = sp.bellman_ford(start_node='1')
if is_ok:
sp.print_solution(algorithm="bellman_ford")
else:
print("음의 사이클 발견! 해 없음")
print()
#####################################################
#####################################################
## floyd-warshall algorithm test ##
#####################################################
#####################################################
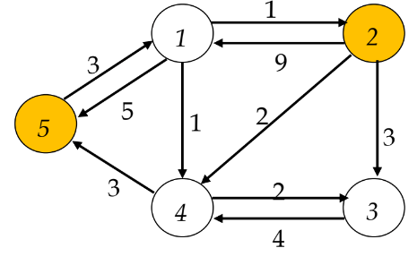
floyd_warshall_adjacency_list = {
'1': {'2': 1, '4': 1, '5': 5},
'2': {'1': 9, '3': 3, '4': 2},
'3': {'4': 4},
'4': {'3': 2, '5': 3},
'5': {'1': 3}
}
graph = Graph(adjacency_list=floyd_warshall_adjacency_list, directed=True)
print("[Graph] number of nodes: {0}, number of edges: {1}".format(graph.num_nodes, graph.num_edges))
print(graph.edges)
sp = ShortestPath(graph=graph)
is_ok = sp.floyd_warshall()
#SOURCE: 2, DESTINATION: 1
print('2', end=" ")
sp.print_floyd_warshall_path(q='2', r='1')
print()
# SOURCE: 5, DESTINATION: 3
print('5', end=" ")
sp.print_floyd_warshall_path(q='5', r='3')
print()
# SOURCE: 2, DESTINATION: 4
print('2', end=" ")
sp.print_floyd_warshall_path(q='2', r='4')
print()
[파이썬/Python] 최소 비용 신장 트리 알고리즘 구현하기 ( Prim / Kruskal )
최소 비용 신장 트리 알고리즘 구현하기 서론 신장 트리(Spanning tree)란 연결된 비방향성 그래프에서, 노드는 그대로 유지한 채로, 순환경로(cycle)가 없어지도록 이음선을 제거하여 구성한 연결된
develop247.tistory.com
그래프 클래스에 대한 설명은 이전 글에 적혀있습니다.
ShortestPath Class
class ShortestPath:
def __init__(self, graph):
self.graph = graph
self.dijkstra_tree = {}
self.bellman_ford_tree = {}
self.floyd_warshall_p = {}
def print_solution(self, algorithm=None):
if algorithm == "dijkstra":
print("*** Dijkstra Solution ***")
for v, u in self.dijkstra_tree.items():
print("{0} -> {1}".format(u, v))
elif algorithm == "bellman_ford":
print("*** Bellman Ford Solution ***")
for v, u in self.bellman_ford_tree.items():
print("{0} -> {1}".format(u, v))
else:
raise ValueError()
def print_floyd_warshall_path(self, q, r):
if self.floyd_warshall_p[q][r] == 0:
print(r, end=" ")
else:
self.print_floyd_warshall_path(q, self.floyd_warshall_p[q][r])
self.print_floyd_warshall_path(self.floyd_warshall_p[q][r], r)
def dijkstra(self, start_node='1'):
S = set()
d = {}
for node in self.graph.nodes:
d[node] = sys.maxsize
d[start_node] = 0
while len(S) != len(self.graph.nodes):
V_minus_S = self.graph.nodes - S
node = self.extract_min(V_minus_S, d)
S.add(node) # 트리 내부 노드 집합에 최소 가중치 노드 추가
for adj_node in graph.adjacency_list[node]: # 간선들에 대해
if adj_node in V_minus_S and d[node] + graph.adjacency_list[node][adj_node] < d[adj_node]:
d[adj_node] = d[node] + graph.adjacency_list[node][adj_node] # 거리 저장
self.dijkstra_tree[adj_node] = node # 정점 저장
def extract_min(self, V_minus_S, d):
min = sys.maxsize
selected_node = None
for node in V_minus_S: # 트리 외부 노드들을 비교
if d[node] < min: # d 값이 가장 작다면
min = d[node] # d 값으로 저장
selected_node = node # 최소 가중치 간선 노드
return selected_node
def bellman_ford(self, start_node='1'):
d = {}
for node in self.graph.nodes:
d[node] = sys.maxsize
d[start_node] = 0
# i개의 간선으로 각 노드에 이르는 최단 경로 구성
for i in range(1, len(self.graph.nodes)):
for u, v, w in self.graph.edges: # 정점, 인접 정점, 가중치
if d[u] + w < d[v]: # 더 짧다면
d[v] = d[u] + w # 최단 거리 저장
self.bellman_ford_tree[v] = u # 정점 저장
return self.check_negative_cycle(d) # 음의 사이클 존재 여부 확인
def check_negative_cycle(self, d):
is_ok = True
for u, v, w in self.graph.edges:
if d[u] + w < d[v]: # 음의 사이클
is_ok = False
return is_ok
def floyd_warshall(self):
d = {}
for node in self.graph.nodes:
d[node] = {}
self.floyd_warshall_p[node] = {}
for i in self.graph.nodes:
for j in self.graph.nodes:
if j in self.graph.adjacency_list[i]:
d[i][j] = self.graph.adjacency_list[i][j]
elif i == j:
d[i][j] = 0
else:
d[i][j] = sys.maxsize
self.floyd_warshall_p[i][j] = 0
for k in self.graph.nodes: # 중간 정점 집합 {1, 2, ..., k}
for i in self.graph.nodes: # i : 시작 정점
for j in self.graph.nodes: # j : 마지막 정점
if d[i][k] + d[k][j] < d[i][j]: # 더 짧을 경우
self.floyd_warshall_p[i][j] = k # 정점 저장
d[i][j] = d[i][k] + d[k][j] # 경로 길이 저장
다익스트라, 벨만포드, 플로이드 와샬 알고리즘과 그 출력에 대해 다루고 있습니다.
ShortestPath Class __init__:
def __init__(self, graph):
self.graph = graph
self.dijkstra_tree = {}
self.bellman_ford_tree = {}
self.floyd_warshall_p = {}
ShortestPath 클래스의 생성자입니다.
main으로부터 받아온 graph를 저장하고,
각 알고리즘의 최단 경로를 생성합니다.
ShortestPath Class print_solution function:
def print_solution(self, algorithm=None):
if algorithm == "dijkstra":
print("*** Dijkstra Solution ***")
for v, u in self.dijkstra_tree.items():
print("{0} -> {1}".format(u, v))
elif algorithm == "bellman_ford":
print("*** Bellman Ford Solution ***")
for v, u in self.bellman_ford_tree.items():
print("{0} -> {1}".format(u, v))
else:
raise ValueError()
ShortestPath 클래스의 출력입니다.
각 알고리즘을 통해 저장된 그래프를 출력합니다.
format
>>> print("{0} - {1}".format(u, v))
u - v
{} 를 활용하여 데이터의 종류에 상관없이 print문으로 표현이 가능합니다.
{}안에 숫자를 입력하여 몇 번째에 오는 데이터를 받을지를 결정합니다.
raise
>>> raise ValueError()
ValueError:
예외처리를 위해 사용합니다.
의도치 않은 결과가 나오는 것을 방지하기 위해, 의도하지 않은 조건이 나왔을 경우 raise를 통해 error를 출력합니다.
ShortestPath Class print_floyd_warshall_path function:
def print_floyd_warshall_path(self, q, r):
if self.floyd_warshall_p[q][r] == 0:
print(r, end=" ")
else:
self.print_floyd_warshall_path(q, self.floyd_warshall_p[q][r])
self.print_floyd_warshall_path(self.floyd_warshall_p[q][r], r)
플로이드 와샬 알고리즘의 출력입니다.
값으로 0이 반환되면 해당 정점과 인접 정점 사이 거리가 최단 거리이므로 출력합니다.
계속 이동하며 최단거리를 찾으면서 이동하는 정점을 모두 출력합니다.
ShortestPath Class dijkstra function:
def dijkstra(self, start_node='1'):
S = set()
d = {}
for node in self.graph.nodes:
d[node] = sys.maxsize
d[start_node] = 0
while len(S) != len(self.graph.nodes):
V_minus_S = self.graph.nodes - S
node = self.extract_min(V_minus_S, d)
S.add(node) # 트리 내부 노드 집합에 최소 가중치 노드 추가
for adj_node in graph.adjacency_list[node]: # 간선들에 대해
if adj_node in V_minus_S and d[node] + graph.adjacency_list[node][adj_node] < d[adj_node]:
d[adj_node] = d[node] + graph.adjacency_list[node][adj_node] # 거리 저장
self.dijkstra_tree[adj_node] = node # 정점 저장
기존 작성했던 프림 알고리즘과 매우 유사합니다. 프림 알고리즘과 다른 부분만 설명하겠습니다.
[파이썬/Python] 최소 비용 신장 트리 알고리즘 구현하기 ( Prim / Kruskal )
최소 비용 신장 트리 알고리즘 구현하기 서론 신장 트리(Spanning tree)란 연결된 비방향성 그래프에서, 노드는 그대로 유지한 채로, 순환경로(cycle)가 없어지도록 이음선을 제거하여 구성한 연결된
develop247.tistory.com
for adj_node in graph.adjacency_list[node]: # 간선들에 대해
if adj_node in V_minus_S and d[node] + graph.adjacency_list[node][adj_node] < d[adj_node]:
d[adj_node] = d[node] + graph.adjacency_list[node][adj_node] # 거리 저장
self.dijkstra_tree[adj_node] = node # 정점 저장
다익스트라 알고리즘에서 d[node]는 이제까지 도달한 정점의 최단 경로이며, 이제까지 도달한 정점의 최단 경로(d[node])에서 그 정점의 인접 정점의 가중치(graph.adjacency_list[node][adj_node])를 더한 값이 과거 구했던 인접 정점의 최단 경로(d[adj_node])보다 짧다면 그 길이는 곧 인접 정점까지의 새로운 최단 경로가 될 것입니다.

ShortestPath Class bellman_ford function:
def bellman_ford(self, start_node='1'):
d = {}
for node in self.graph.nodes:
d[node] = sys.maxsize
d[start_node] = 0
# i개의 간선으로 각 노드에 이르는 최단 경로 구성
for i in range(1, len(self.graph.nodes)):
for u, v, w in self.graph.edges: # 정점, 인접 정점, 가중치
if d[u] + w < d[v]: # 더 짧다면
d[v] = d[u] + w # 최단 거리 저장
self.bellman_ford_tree[v] = u # 정점 저장
return self.check_negative_cycle(d) # 음의 사이클 존재 여부 확인
벨만 포드 알고리즘 구현입니다.
# i개의 간선으로 각 노드에 이르는 최단 경로 구성
for i in range(1, len(self.graph.nodes)):
for u, v, w in self.graph.edges: # 정점, 인접 정점, 가중치
if d[u] + w < d[v]: # 더 짧다면
d[v] = d[u] + w # 최단 거리 저장
self.bellman_ford_tree[v] = u # 정점 저장
return self.check_negative_cycle(d) # 음의 사이클 존재 여부 확인
최대 n-1 개의 간선을 사용해서 최단 경로를 찾습니다.
u, v, w 에 각각 정점, 인접 정점, 가중치를 저장합니다.
이제까지 도달한 정점에서 찾은 최단 경로에 인접 정점까지의 가중치를 합한 경로(d[u] + w)가 기존에 존재한 인접 정점까지의 최단 경로(d[v])보다 더 짧다면, 그 경로가 최단 경로이므로 거리와 정점을 저장합니다.
마지막으로 음의 사이클을 확인하기 위해 반환할 때 check_negative_cycle 을 호출합니다.
ShortestPath Class check_negative_cycle function:
def check_negative_cycle(self, d):
is_ok = True
for u, v, w in self.graph.edges:
if d[u] + w < d[v]: # 음의 사이클
is_ok = False
return is_ok
음의 사이클이 존재하는 그래프에 대하여 최단 경로를 산출하는 알고리즘은 존재할 수 없습니다.
따라서, 음의 사이클을 갖는 그래프는 벨만-포드 알고리즘을 적용할 수 없습니다.
벨만-포드 알고리즘은 반복 횟수를 n-1 개로 제한하였지만, 만약 그래프가 음의 사이클을 갖고 있고 시행 횟수를 제한하지 않고 무한대로 계속 반복하면 가중치가 음의 무한대를 가질 수 있습니다.

검출 방법은 간단합니다.
for u, v, w in self.graph.edges:
if d[u] + w < d[v]: # 음의 사이클
is_ok = False
d에는 현재 벨만-포드 알고리즘을 수행한 후 각 정점들까지의 최단 거리가 저장되어있습니다.
여기서 벨만-포드 알고리즘의 같은 작업을 수행했을 때, 새로운 최단거리가 갱신된다면, 이는 시행을 무한히 반복한다면 음의 무한대로 수렴한다는 뜻이고, 즉 음의 사이클이 존재한다는 뜻입니다.
이를 is_ok 에 저장하고, main 에서 벨만-포드를 호출 시에 음의 사이클이 존재하지 않다면(is_ok = True) 출력을 허용하면 되겠습니다.
ShortestPath Class floyd_warshall function:
def floyd_warshall(self):
d = {}
for node in self.graph.nodes:
d[node] = {}
self.floyd_warshall_p[node] = {}
for i in self.graph.nodes:
for j in self.graph.nodes:
if j in self.graph.adjacency_list[i]:
d[i][j] = self.graph.adjacency_list[i][j]
else:
d[i][j] = sys.maxsize
self.floyd_warshall_p[i][j] = 0
for k in self.graph.nodes: # 중간 정점 집합 {1, 2, ..., k}
for i in self.graph.nodes: # i : 시작 정점
for j in self.graph.nodes: # j : 마지막 정점
if d[i][k] + d[k][j] < d[i][j]: # 더 짧을 경우
self.floyd_warshall_p[i][j] = k # 정점 저장
d[i][j] = d[i][k] + d[k][j] # 경로 길이 저장
플로이드-와샬 알고리즘 구현입니다.
주어진 그래프를 W:인접행렬(adjacent matrix)로 표현합니다.
d = {}
for node in self.graph.nodes:
d[node] = {}
self.floyd_warshall_p[node] = {}
for i in self.graph.nodes:
for j in self.graph.nodes:
if j in self.graph.adjacency_list[i]:
d[i][j] = self.graph.adjacency_list[i][j]
elif i == j:
d[i][j] = 0
else:
d[i][j] = sys.maxsize
self.floyd_warshall_p[i][j] = 0
정점과 인접정점까지의 가중치를 d[i][j]에 저장합니다.
정점 본인은 0, 인접하고 있지 않으면 무한으로 초기화합니다.

elif i == j:
d[i][j] = 0
만약 본인 정점에서 본인 정점까지 최단거리를 구하고 싶다면, 이 부분만 빼주시면 됩니다.
for k in self.graph.nodes: # 중간 정점 집합 {1, 2, ..., k}
for i in self.graph.nodes: # i : 시작 정점
for j in self.graph.nodes: # j : 마지막 정점
if d[i][k] + d[k][j] < d[i][j]: # 더 짧을 경우
self.floyd_warshall_p[i][j] = k # 정점 저장
d[i][j] = d[i][k] + d[k][j] # 경로 길이 저장
모든 정점들을 탐색하면서 각 정점들 사이의 최단 경로를 탐색하고, 그 경로를 d[i][j]에 저장합니다.
정점 i 부터 정점 k 까지 거리와 k 부터 j 까지의 거리 합이 정점 i 부터 j 까지 거리 합보다 작다면, 최단거리이므로 경로를 저장해주고, p에는 k를 저장하여 해당 최단 거리로 가기 위해 중간에 거쳐가야할 정점을 저장해줍니다.

__main__:
if __name__ == "__main__":
#####################################################
#####################################################
## dijkstra algorithm test ##
#####################################################
#####################################################
dijkstra_adjacency_list = {
'1': {'2': 8, '3': 9, '4': 11},
'2': {'5': 10},
'3': {'2': 6, '5': 2, '4': 3},
'4': {'6': 9, '7': 8},
'5': {'8': 2},
'6': {'3': 12, '8': 5},
'7': {'6': 7},
'8': {'7': 4}
}
graph = Graph(adjacency_list=dijkstra_adjacency_list, directed=True)
print("[Graph] number of nodes: {0}, number of edges: {1}".format(graph.num_nodes, graph.num_edges))
print(graph.edges)
sp = ShortestPath(graph=graph)
sp.dijkstra(start_node='1')
sp.print_solution(algorithm="dijkstra")
print()
#####################################################
#####################################################
## bellman-ford algorithm test - 1 ##
#####################################################
#####################################################
bellman_ford_adjacency_list = {
'1': {'2': 8, '3': 9, '4': 11},
'2': {'5': 10},
'3': {'2': -15, '5': 1, '4': 3},
'4': {'6': 9, '7': 8},
'5': {'8': 2},
'6': {'3': 12, '8': 5},
'7': {'6': -7},
'8': {'7': 4}
}
graph = Graph(adjacency_list=bellman_ford_adjacency_list, directed=True)
print("[Graph] number of nodes: {0}, number of edges: {1}".format(graph.num_nodes, graph.num_edges))
print(graph.edges)
sp = ShortestPath(graph=graph)
is_ok = sp.bellman_ford(start_node='1')
if is_ok:
sp.print_solution(algorithm="bellman_ford")
print()
#####################################################
#####################################################
## bellman-ford algorithm test - 2 ##
#####################################################
#####################################################
bellman_ford_adjacency_list_with_negative_cycle = {
'1': {'2': 8, '3': 9, '4': 11},
'2': {'5': 10},
'3': {'2': -15, '5': 1, '4': 3},
'4': {'6': 9, '7': 8},
'5': {'8': 2},
'6': {'3': -12, '8': 5},
'7': {'6': -7},
'8': {'7': 4}
}
graph = Graph(adjacency_list=bellman_ford_adjacency_list_with_negative_cycle, directed=True)
print("[Graph] number of nodes: {0}, number of edges: {1}".format(graph.num_nodes, graph.num_edges))
print(graph.edges)
sp = ShortestPath(graph=graph)
is_ok = sp.bellman_ford(start_node='1')
if is_ok:
sp.print_solution(algorithm="bellman_ford")
else:
print("음의 사이클 발견! 해 없음")
print()
#####################################################
#####################################################
## floyd-warshall algorithm test ##
#####################################################
#####################################################
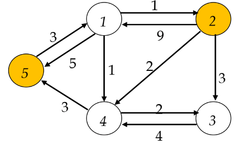
floyd_warshall_adjacency_list = {
'1': {'2': 1, '4': 1, '5': 5},
'2': {'1': 9, '3': 3, '4': 2},
'3': {'4': 4},
'4': {'3': 2, '5': 3},
'5': {'1': 3}
}
graph = Graph(adjacency_list=floyd_warshall_adjacency_list, directed=True)
print("[Graph] number of nodes: {0}, number of edges: {1}".format(graph.num_nodes, graph.num_edges))
print(graph.edges)
sp = ShortestPath(graph=graph)
is_ok = sp.floyd_warshall()
#SOURCE: 2, DESTINATION: 1
print('2', end=" ")
sp.print_floyd_warshall_path(q='2', r='1')
print()
# SOURCE: 5, DESTINATION: 3
print('5', end=" ")
sp.print_floyd_warshall_path(q='5', r='3')
print()
# SOURCE: 2, DESTINATION: 4
print('2', end=" ")
sp.print_floyd_warshall_path(q='2', r='4')
print()
구현 파트입니다.
adjacency_list 는 정점, 인접 정점, 가중치를 차례로 딕셔너리 형태로 저장합니다.
벨만-포드 알고리즘에서는 음의 사이클일 경우 안내 메세지를 출력하도록 예외처리하였습니다.
결론




다익스트라, 벨만-포드, 플로이드-와샬 알고리즘에 따라서 최단 경로가 정상적으로 출력됨을 확인할 수 있습니다.



다익스트라 알고리즘, 벨만-포드 알고리즘, 플로이드-와샬 알고리즘을 구현해보면서, 최단 경로(Shortest Paths)란 무엇인지 배우고 노드와 간선의 작성 방법과 이를 집합으로 표현하는 방법에 대해 자세히 알 수 있었습니다.
'파이썬' 카테고리의 다른 글
| [파이썬/Python] 최단 경로 알고리즘 작동원리 이해하기 ( Floyd-washall ) (0) | 2022.06.03 |
|---|---|
| [파이썬/Python] 최단 경로 알고리즘 작동원리 이해하기 ( Dijkstra ) (0) | 2022.06.02 |
| [파이썬/Python] 최소 비용 신장 트리 알고리즘 작동원리 이해하기 ( Prim / Kruskal ) (0) | 2022.06.02 |
| [파이썬/Python] 동적 프로그래밍 - 행렬 곱셈 순서 계산하기 ( Brute-Force Algorithm ) (0) | 2022.06.02 |
| [파이썬/Python] 최소 비용 신장 트리 알고리즘 구현하기 ( Prim / Kruskal ) (0) | 2022.05.31 |